![]() |
|
近期,“男子每天穿破损羽绒服超12小时引发过敏性肺炎”的新闻引发全网关注。很多人疑惑“保暖的羽绒服怎么会伤肺”?其实,生活中除了破损羽绒,还有不少看不见、摸不着的“毛毛”类过敏原,正悄悄潜伏在我们身边。为了帮大家科学认识这类风险,笔者采访北京大学人民医院呼吸与危重症医学科马艳良主任医生,带你看清“隐形毛毛”的真面目,学会实用的防护方法。
聚焦:一件破羽绒服,为何会引发肺炎?
据了解,该患者因持续性干咳伴进行性呼吸困难3个月到医院就诊,在排除吸烟及其他疾病史后,发现罪魁祸首——是他每天穿着时长超12小时的破损羽绒服,经检查和鉴别诊断,最终被确诊为过敏性肺炎。
更关键的是,人体的免疫系统具有识别“外来入侵者”的功能,当这些羽绒蛋白颗粒持续、大量地沉积在肺泡后,即便不是过敏体质的人,免疫系统也可能因“持续刺激”出现异常激活——也就是所谓的“误判”,将原本无害的羽绒蛋白当成需要清除的“敌人”。此时免疫系统会调动免疫细胞(如淋巴细胞、巨噬细胞等)向肺泡聚集,引发局部的炎症反应,这种炎症长期持续就会损伤肺组织,最终导致过敏性肺炎。
值得注意的是,并非只有低价羽绒制品有风险。专家提醒:完好的羽绒制品如果密封不严,或者清洗、存放不当导致霉变,也可能释放致敏颗粒;一些低价产品往往在羽绒筛选、面料密封工艺上存在短板,破损后致敏风险会更高。

盘点:生活中这些“毛毛”,都可能是过敏隐患
生活中让人过敏不适的“毛毛”,其实并非同一类物质,它们对应的健康风险也截然不同:有的仅引发打喷嚏、流鼻涕,有的却可能像破损羽绒服一样,诱发过敏性肺炎。
第一类:引发过敏性鼻炎/哮喘的“蛋白类毛毛”
这类“毛毛”的核心致敏成分是蛋白质,颗粒直径多在5~40微米,进入人体后主要停留在鼻腔、咽喉和支气管,引发速发型过敏反应,常见来源包括:
宠物:并非宠物毛发本身,而是毛发上附着的皮屑、唾液残留的动物蛋白。临床数据显示,猫的致敏率高于狗,核心原因是猫的皮脂腺分泌更旺盛,皮屑更易飘散;“短毛宠物不过敏”是常见误区,只要产生皮屑就可能致敏。
植物:春天飞舞的柳絮、杨絮,本身并非主要致敏原,但其表面携带的花粉颗粒(直径2—10 微米)、植物蛋白才是关键,同时纤维本身的物理刺激也会加重眼鼻不适。
家居/衣物类:掉毛严重的毛绒玩具、未清洗的羊毛衫,会释放含蛋白的脱落纤维;尘螨及其排泄物(含尘螨蛋白),则是家庭中最隐蔽的“隐形毛毛”,耐低温、易附着在床垫、被褥上。
第二类:引发过敏性肺炎的 “微生物类隐形颗粒”
这类“毛毛”肉眼几乎不可见,核心是霉菌、细菌等微生物或其孢子,颗粒直径仅1—5微米,能直接穿透呼吸道屏障进入肺泡,常见来源包括:
破损羽绒制品的霉变风险:如前文所述,羽绒制品若破损、受潮霉变,除了本身的蛋白颗粒,还会滋生霉菌,释放双重致敏颗粒。
加湿器:长期不清洁的加湿器水箱、滤网,易滋生霉菌、细菌,产生的孢子颗粒是致敏重灾区。自来水含矿物质,易形成水垢,为微生物繁殖提供温床,这也是加湿器致过敏性肺炎的主要原因。
空调/家纺类:受潮发霉的空调滤网、长期未晾晒的厚地毯、沙发套,会持续释放微生物颗粒。
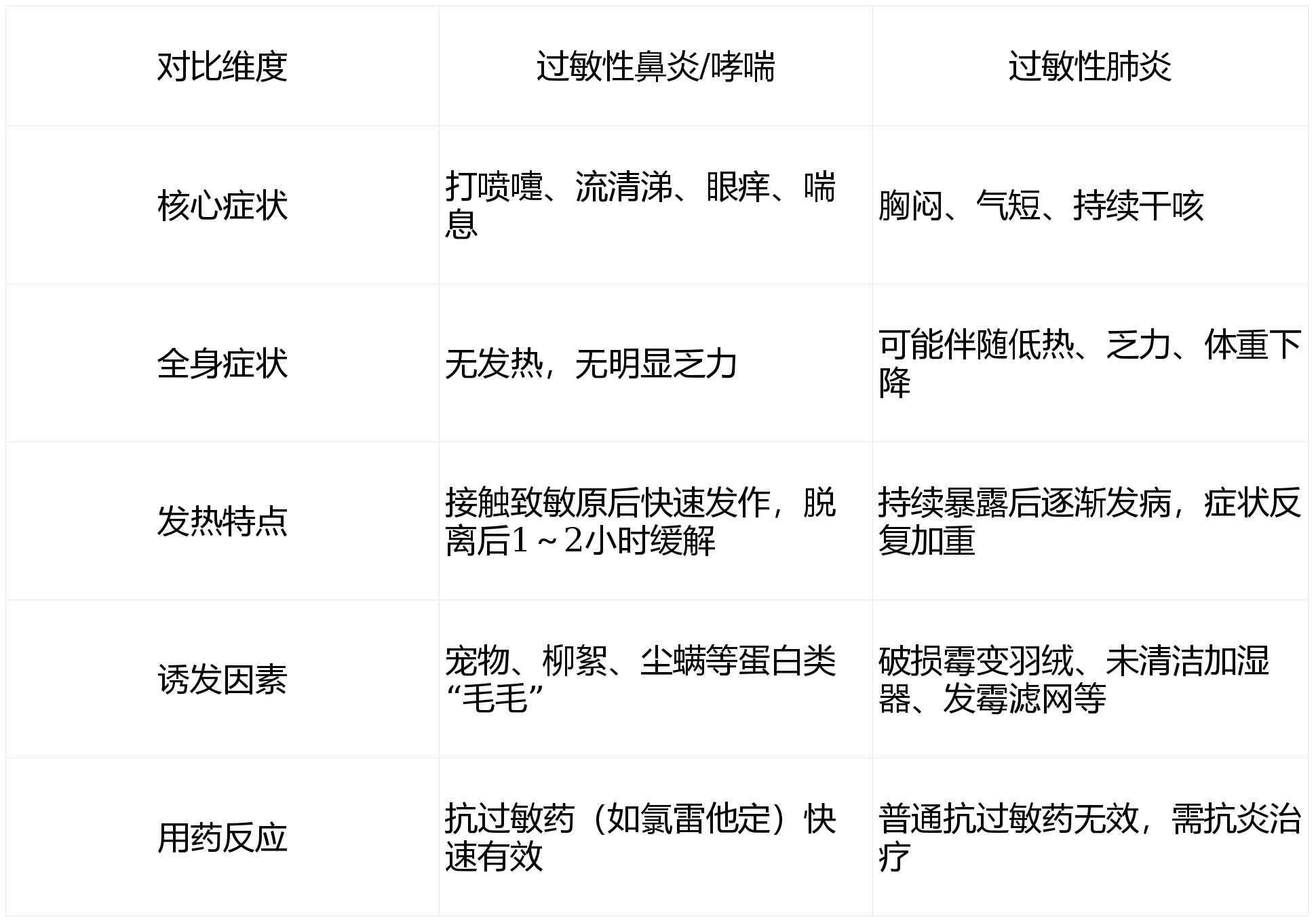
区分:同样是过敏,鼻炎/ 哮喘和过敏性肺炎差别大
很多人会把会把打喷嚏、咳嗽都归为过敏,但专家强调,蛋白类“毛毛”引发的过敏性鼻炎/哮喘,与微生物类颗粒引发的过敏性肺炎,在症状、机理和危害上完全不同,一旦混淆可能延误治疗:
致敏机理:一个速战速决,一个慢性损伤
过敏性鼻炎/哮喘:蛋白颗粒被吸入后,免疫系统会启动“IgE介导的速发型过敏反应”,将蛋白误判为“入侵者”,快速释放组胺等炎症介质,引发打喷嚏、流清涕等症状,目的是尽快排出异物。
过敏性肺炎:微生物孢子直达肺泡后,免疫系统会启动“免疫复合物介导的慢性炎症反应”。由于肺泡是气体交换的核心区域,持续的炎症会直接损伤肺组织,长期发展可能导致肺纤维化,永久影响呼吸功能。
症状对比:教您快速辨清

专家强调:并不是所有“毛毛”都会引发同样的过敏反应。会让人打喷嚏、流鼻涕、眼睛痒的,多半是哮喘或过敏性鼻炎的问题;会让人发热、气短、干咳的,则要警惕过敏性肺炎。分清这一点,才能真正做到科学防护,避免把不同的疾病混为一谈。
防护:分风险、分场景,精准应对
1.针对破羽绒服及蛋白类“毛毛”的防护(防鼻炎/哮喘+降低肺炎风险)
衣物防护:破损羽绒制品、掉毛严重的毛绒玩具果断更换;完好羽绒制品定期检查面料密封情况,清洗后彻底晾干,存放时避免潮湿环境;羊毛衫等贴身衣物穿前务必清洗。
户外防护:柳絮 / 花粉高峰期(上午10点~下午4点)减少外出;外出时佩戴 KN95口罩、护目镜,穿表面光滑的衣物(减少纤维附着);回家后及时更换外套,用温水清洗面部、鼻腔。
家庭清洁:毛绒家纺、被褥每周用 55℃以上热水清洗(高温可杀灭尘螨、溶解致敏蛋白);擦灰用湿抹布,避免扬尘;床垫、沙发定期用除螨仪深度清洁,套上防螨床笠/枕套;室内湿度控制在50%以下(抑制尘螨繁殖)。
养宠家庭:宠物避免进入卧室;每周在户外为宠物梳毛、洗澡(减少皮屑飘散);接触宠物后用洗手液搓洗双手30秒,不立即触碰口鼻。
2.针对微生物类颗粒的防护(重点防过敏性肺炎)
加湿器规范使用:优先使用纯净水,每天把水箱里的水倒掉,清洗后晾干;每周用白醋或专用清洁剂浸泡内胆、滤网15~20分钟,软毛刷清除水垢和霉菌,清水冲净晾干;长时间不用时彻底清洁后晾干收纳,滤网按说明1~3个月更换一次。
空调/家居维护:每季度清洗空调滤网,晾干后再安装;羽绒制品、被褥受潮后及时晾晒(阳光紫外线可杀菌),若出现异味、霉点立即停用;避免在卧室铺设厚地毯(易积潮滋生霉菌)。
重点人群防护:老人、儿童、有肺部基础疾病者,尽量避免长期处于密闭潮湿环境;使用加湿器或穿破损羽绒制品后,若出现持续干咳、气短,立即停用并开窗通风,症状不缓解需及时就医。
3.儿童/老人专属防护要点
儿童:佩戴儿童专用KN95口罩(贴合面部更有效);避免玩掉毛严重的毛绒玩具,睡前不抱毛绒玩具入睡;家长接触宠物或破损羽绒制品后,先洗手再抱孩子。
老人:减少破损羽绒制品、厚毛绒家纺的使用;外出避开柳絮 / 花粉高峰期,穿宽松透气的长袖衣物;回家后用温水清洁面部、鼻腔;有基础呼吸道疾病者,可提前咨询医生准备预防性方案。
解读:这些错误认知要纠正
在“毛毛”过敏的认知上,很多人存在误区,这也导致防护不到位。我们梳理了最常见的5个误区:
误区一:只有过敏体质才会对“毛毛”过敏
纠正:并非如此。过敏体质者更容易触发过敏,但非过敏体质者在长期、高浓度接触致敏颗粒的前提下,也可能引发免疫反应。就像新闻中的患者,正是因为每天穿破损羽绒服超12小时,持续吸入羽绒蛋白颗粒,才诱发了过敏性肺炎 ;另,加湿器滋生的霉菌孢子等致敏颗粒,长期接触也可能让非过敏体质者发病。
误区二:短毛宠物比长毛宠物更安全
纠正:过敏的核心是皮屑、唾液中的蛋白,与毛发长无关。部分短毛宠物的皮屑分泌量甚至更高,同样可能引发过敏。所谓“低致敏宠物”也只是致敏风险相对较低,并非完全不会致敏。
误区三:把毛绒制品洗干净,就不会过敏了
纠正:清洗能减少部分纤维和尘螨,但无法完全消除过敏隐患。比如羽绒制品清洗后,若未彻底晾干,可能滋生霉菌,产生新的致敏物质;毛绒玩具的填充物内部,也可能残留无法清洗到的纤维颗粒。同理,加湿器仅简单换水不做深度清洁,仍会残留霉菌孢子。
误区四:室内打扫干净,就不用开空气净化器
纠正:普通打扫很难清除空气中悬浮的微小纤维、尘螨颗粒以及加湿器飘散的霉菌孢子。空气净化器(尤其是带HEPA高效滤网的机型)能有效过滤这类微小颗粒,降低室内过敏原浓度,对防范“毛毛”过敏和加湿器相关过敏都有重要作用。
误区五:过敏症状,吃点抗过敏药就行
纠正:抗过敏药仅对过敏性鼻炎/哮喘有效,对过敏性肺炎无效;盲目用药会掩盖病情,延误治疗,反复不适需先明确过敏原。正确做法是先就医明确诊断,再在医生指导下用药。
误区六:加湿器只要加水就能用,不用定期清洁
纠正:这是常见的致命误区。自来水含矿物质,长期使用易产生水垢,为霉菌、细菌提供滋生环境;不定期清洁的加湿器,会成为霉菌孢子的“温床”,持续向空气中扩散致敏颗粒,诱发过敏性肺炎。无论使用频率高低,都需做好日常换水和定期深度清洁。
一件破损的羽绒服,给我们敲响了警钟:那些看似不起眼的“毛毛”,可能藏着威胁呼吸健康的风险。其实,只要我们了解常见的致敏“毛毛”,纠正认知误区,做好日常防护,就能有效降低过敏风险。健康的呼吸离不开细节的守护,希望这篇科普能帮你和家人远离“毛毛”的困扰,安心度过每一天。
| 当前新闻共有0条评论 | 分享到: |
|
||||||||||
| 评论前需要先 登录 或者 注册 哦 |
||||||||||||
| 24小时新闻排行榜 | 更多>> |
| 1 | 什么是低端家庭?去朋友家吃饭,尴尬的想逃 |
| 2 | 美国最高级别警告:所有公民 立即撤离 |
| 3 | 北京官场私下“辱习”成风:习正走向全民公 |
| 4 | 新疆大发现 突破40年纪录 |
| 5 | 央视最美主持人:私生活混乱?遭央视“开除 |
| 48小时新闻排行榜 | 更多>> |
| 一周博客排行 | 更多>> |
| 1 | 分析:为什么中国的反隐身雷达 | 解滨 |
| 2 | 《无言的忠诚》五部曲 第一部 | 麒麟儿 |
| 3 | 大陆疯传多条恐怖的“美国斩杀 | 文庙 |
| 4 | 中共粉红见识不凡 | 阿妞不牛 |
| 5 | 社会主义必然指向贫穷 | 施化 |
| 6 | 回国趣事儿 | 梦回三江 |
| 7 | 委内瑞拉不过是舞台,中国才是 | Jinhuasan |
| 8 | 明州ICE枪击致死案孰是孰非? | 雷歌747 |
| 9 | 马杜罗被抓,中国军事专家们又 | 文礼 |
| 10 | 中共国真的研制成功了EUV光刻 | 山蛟龙 |
| 一周博文回复排行榜 | 更多>> |
| 1 | 社会主义必然指向贫穷 | 施化 |
| 2 | 历史/现实和未来:格陵兰岛的 | 阿妞不牛 |
| 3 | 犯美国者,虽远必诛;犯中华者 | 爪四哥 |
| 4 | 马杜罗被抓的真正动机是川普在 | 右撇子 |
| 5 | 台湾:不愿统一,又不愿为独立 | 随意生活 |
| 6 | 大陆疯传多条恐怖的“美国斩杀 | 文庙 |
| 7 | 中共粉红见识不凡 | 阿妞不牛 |
| 8 | 中共国真的研制成功了EUV光刻 | 山蛟龙 |
| 9 | 新年第一个考试 - 马杜罗事件 | 倩影 |
| 10 | 以俄为爹的岁月 | 溪边树下 |