![]() |
|
“闻屁味能防失智”——这个近来在网络上流传的猎奇说法,看似无稽之谈,却意外地指向了一个严肃的科学议题——硫化氢(H₂S)。没错!就是那个常与臭鸡蛋、温泉甚至肠道气体联系在一起的物质。
但鲜为人知的是,这种“有味道”的小分子,其实是人体内重要的气体信号分子,参与调节血管舒张、抗氧化、抗炎症等多种生理过程,尤其在神经系统中扮演着“守护者”的角色。
近年来,随着全球老龄化加剧,阿尔茨海默病(AD)已成为严峻的公共卫生挑战。记忆消退、认知衰退、生活自理能力丧失……传统疗法效果有限,科学家们一直在寻找新的突破口。于是,这个曾被忽视的“有味儿”分子——硫化氢,逐渐走进了研究视野。
它真的能成为对抗大脑衰老的秘密武器吗?
H2S的逆袭简史
要理解H2S为何如此重要,我们得把时钟拨回生命诞生之初。在地球早期的无氧环境里,硫化氢遍布原始大气和深海热泉。科学界认为,正是海底碱性热泉喷出的H2S,与富含铁离子的酸性海水相互作用,形成了最早的生命物质基础。可以说,H2S是生命的“助产士”之一。
直到大约24亿年前,氧气成为大气主角,生命才逐渐学会“驾驭”这个曾经的“环境分子”,将它纳入精细的生理调控网络。在人体内,H₂S的生成由三条精密通路严格调控,主要依靠三种酶:
CSE(胱硫醚-γ-裂解酶):主要存在于神经元中。
CBS(胱硫醚-β-合酶):主要存在于星形胶质细胞(大脑的“保姆”细胞)中。
3-MST(3-巯基丙酮酸硫转移酶):在神经元和胶质细胞中均有存在。
图:H2S的生物合成
这些酶类确保H2S在需要的时间、需要的地点,以安全的浓度释放。那么,这个古老分子究竟如何在现代人体内——尤其是我们最精密的大脑,发挥作用呢?
答案在于一种独特的信号传递方式:硫巯基化。
H2S如何给大脑蛋白质“加密”(硫巯基化)
H2S传递信号的方式非常巧妙:它不像激素那样直接对接受体,而是通过硫巯基化——一种蛋白质翻译后修饰,来改变目标蛋白的功能。
简单说,H2S会找到某些蛋白质上活跃的半胱氨酸残基(-SH),给它加一个硫原子,变成硫巯基(-SSH)。
被“硫巯基化”的位点,能抵抗不可逆的氧化损伤。在衰老和神经退行性疾病中,氧化应激猖獗,大量蛋白质被“锈蚀”失活。H2S的修饰就像给关键蛋白穿上了一层抗氧化盔甲。
这种修饰可以直接激活或抑制目标蛋白的功能。例如,它能激活某些促进细胞存活的酶,同时抑制那些导致细胞死亡的酶。
有趣的是,另一种气体信使一氧化氮(NO)常对同一蛋白位点进行相反的硝基化(-SNO)修饰,两者在体内形成精密的“动态开关”,共同调控炎症、记忆等过程。在衰老与疾病中,这种平衡常被打破。
H2S如何在阿尔茨海默病中“拨乱反正”
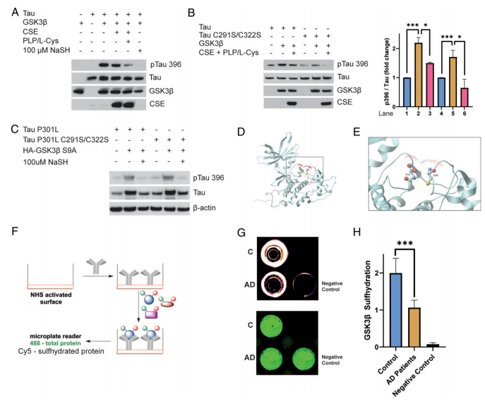
阿尔茨海默病(AD)患者大脑中有两大标志性病理:β-淀粉样蛋白斑块和Tau蛋白形成的神经纤维缠结。近年来,越来越多的证据表明,疾病进展与认知衰退的程度,与Tau病理的严重程度直接相关。另一项发表于《PNAS》的研究,系统揭示了H₂S在AD中的保护机制[2]:
1. 发现“断线”现场:
在AD模型小鼠和患者大脑中,负责产生H₂S的CSE酶表达显著下降,整体蛋白质的硫巯基化水平也明显降低,显示大脑正处于“H₂S信号饥饿”状态。
2. 追踪互动异常
研究首次发现,正常的Tau蛋白能与CSE结合,并增强其产生活性,形成良性循环。然而,AD相关的突变Tau蛋白(如P301L)却失去了这一结合能力,导致保护回路失效。
3. 锁定关键靶点
H₂S会精准地硫巯基化一个名为 GSK-3β 的激酶——正是它推动Tau蛋白过度磷酸化的“主要推手”。修饰发生在GSK-3β的第218位半胱氨酸,该位置紧邻其催化中心,如同给锁芯里塞了根“软钉”,使其活性丧失。
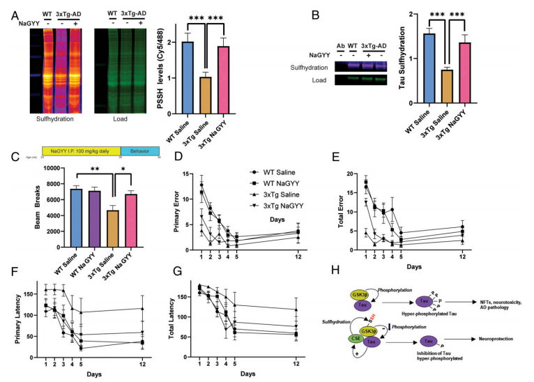
4. 动物实验验证
当研究人员给AD模型小鼠补充缓慢释放型H₂S供体(NaGYY)后,小鼠大脑的硫巯基化水平恢复,Tau病理减轻,并且运动能力与空间记忆均得到显著改善。
图:阿尔茨海默病(AD)中胱硫醚γ-裂解酶的表达降低
图:CSE 和H2S抑制 GSK3β 对 Tau 的磷酸化
这项研究清晰揭示:在AD大脑中,H₂S–CSE–GSK3β–Tau 这条内在保护轴心断裂,而补充H₂S可重新激活该通路,从机制上遏制疾病进展。
图:硫化氢供体NaGYY可改善阿尔茨海默病症状
不仅能改善痴呆!
H₂S的保护作用并不限于阿尔茨海默病。它如同一个“多面手”,构建起系统性的神经防御体系:
1. 增强抗氧化:促进谷胱甘肽合成,提升大脑整体抗氧化能力;
2. 抑制神经炎症:通过调节NF-κB等通路,减轻有害炎症反应;
3. 巩固学习记忆:修饰NMDA受体,促进突触可塑性,夯实记忆基础;
4. 保护线粒体:维持神经元能量工厂正常运作,抵御多种损伤。
在帕金森病、中风、创伤性脑损伤等多种神经疾病模型中,H₂S都展现出明确的保护效果。这表明,H₂S信号衰减可能是多种神经退行性疾病的共同病理背景,而增强该通路则具有广谱的保护潜力。
小结
综合这两篇文献,我们清晰地看到:硫化氢(H₂S),这个曾经以“臭味”闻名的简单分子,实则却是大脑内一位低调而全能的“工程师”。在阿尔茨海默病的战场上,它至少身兼三职:1. 激酶抑制剂(磺酸化GSK3β,阻止Tau被过度磷酸化);2. 抗氧化剂(保护蛋白免受氧化损伤,激活Nrf2防御系统);3. 突触调节剂(优化NMDA受体功能,巩固记忆)。
如此看来,H₂S真是既有味儿又有用呢!不过仍需明确的是,“闻屁防痴呆”的说法既不科学也不安全——肠道气体成分复杂,且浓度不可控。研究中都是在细胞或动物模型中释放微量H₂S来探究其机制的。相信大家伙儿也是不会轻易尝试的~
| 当前新闻共有0条评论 | 分享到: |
|
||||||||||
| 评论前需要先 登录 或者 注册 哦 |
||||||||||||
| 24小时新闻排行榜 | 更多>> |
| 1 | 明明是世界领土大国,她偏要伪装成弹丸小国 |
| 2 | 爆北京拉响警报:2026头号风险浮出水面 |
| 3 | 中国金融圈炸锅,投行“第一美女”栽了 |
| 4 | 北京七环隧道大爆炸传出惊人内幕 |
| 5 | 消息:中共少校飞行员驾机自戕身亡 |
| 48小时新闻排行榜 | 更多>> |
| 1 | 波兰参战了 |
| 2 | 明明是世界领土大国,她偏要伪装成弹丸小国 |
| 3 | 要玩真的了!他点名警告习近平 |
| 4 | 万劫不复!中国正在重演晚清最后十年 |
| 5 | 会议内幕曝光!习等四人遭“围攻” |
| 6 | 更多人出事?北京流传神秘名单 |
| 7 | 北京大秀肌肉时刻,一张“致命照片”被公布 |
| 8 | 爆北京拉响警报:2026头号风险浮出水面 |
| 9 | 中国金融圈炸锅,投行“第一美女”栽了 |
| 10 | 北京七环隧道大爆炸传出惊人内幕 |
| 一周博客排行 | 更多>> |
| 1 | 2026年1月1日A4白纸自由宣言 | 万维网友来 |
| 2 | 刷屏的美国“斩杀线”与中共的 | 解滨 |
| 3 | 回国杂感:仓颉造字成真,有图 | 思芦 |
| 4 | (图文)不受欢迎的圣诞 | 范学德2 |
| 5 | 梅兰芳和兩位仍然在世的入室弟 | 玉质 |
| 6 | 中共倒台路径预测 | 遍地是贪官 |
| 7 | 安芃:男人的出轨和女人的出轨 | 水沫 |
| 8 | 中共国的金融危机何时爆发? | 山蛟龙 |
| 9 | 美国斩杀线:愚昧和麻木 | 汪翔 |
| 10 | 美国巨变:特朗普把三大最争议 | 文礼 |
| 一周博文回复排行榜 | 更多>> |
| 1 | 台湾问题:麻将停牌 | 随意生活 |
| 2 | 中共倒台路径预测 | 遍地是贪官 |
| 3 | 梅兰芳和兩位仍然在世的入室弟 | 玉质 |
| 4 | 川普到底卖了乌克兰没有? | 山蛟龙 |
| 5 | 第一美女:《越人歌》-宋祖英 | YOLO宥乐 |
| 6 | 做这道题,知道明年你要去哪? | 末班车 |
| 7 | 中共国的金融危机何时爆发? | 山蛟龙 |
| 8 | 关于离岸爱国 | 阿里克斯Y |
| 9 | 海外中文出版的新路基本开通, | 高伐林 |
| 10 | 70%美国大学毕业生找不到工作 | 乐维 |