![]() |
|
怎样活得更好,让自己状态更佳?人类从未停止对这个问题答案的追寻。
早在千年前,道家修行者就追求了“辟谷”这种清静入定的极致修行方式。《庄子·逍遥游》中就描写过一个“不食五谷,只靠吸风饮露存身”的“藐姑射山神人”。彼时,辟谷是一种修身养性的途径,仿佛能把所有尘世欲念都抛之九霄云外。饿上一饿,整个人都变得更清清朗朗。
而现代“精致牛马”同样信奉节食的力量,他们纷纷把把奶茶、炸鸡拉入“黑名单”,坚信忍住这一口美味,就能赢得更轻盈的人生。
近期,复旦大学研究团队发表于Nature的一项重磅研究[1]更是揭示了“饿一饿”令人意想不到的好处。这项研究发现,短期饥饿通过降低细胞质乙酰辅酶A(AcCoA)的水平,激活线粒体自噬受体NLRX1,由此触发选择性线粒体自噬,这不仅能清理老化损坏的线粒体,还可能改善健康状态。而阻断线粒体自噬,能提升抗癌疗效。
众所周知,线粒体负责产生能量,但也容易受损。老化或受损的线粒体如果不能被及时清理,就会堆积在细胞内,产生大量自由基,引发氧化应激,加速细胞衰老。
当然,细胞自有其清理机制,其中之一就是“线粒体自噬”。顾名思义,就是细胞有选择地吞噬并降解掉不需要的线粒体。
这时候,细胞可用的资源短缺,它们不得不开始重新规划。
随后,研究团队在多种细胞中模拟“轻度饥饿”来观察细胞究竟发生了什么变化。他们用5mM的葡萄糖和2mM的谷氨酰胺给细胞配置了“减配餐”。没想到,细胞的反应比想象中还要积极,它们启动了线粒体自噬,线粒体蛋白随之减少。
而且这个过程并不依赖AMPK或mTOR这些感受营养状态的经典通路,研究团队找到的是AcCoA这一关键“信使”。
AcCoA参与能量代谢、脂肪合成,也是蛋白质乙酰化的底物。正常情况下,它会告诉细胞:营养是否充足,能量够不够用。但一旦饥饿来临,AcCoA的水平会显著下降,细胞收到“资源短缺!请优先处理低效线粒体”的信号,于是线粒体自噬启动。
那AcCoA水平下降,是怎么被细胞感知的呢?显然,这就需要一个“受体”。
为了找到这个受体,研究人员利用全基因组CRISPR筛选,观察哪些基因的敲除会影响饥饿诱导的线粒体自噬。结果,NLRX1蛋白脱颖而出。他们发现,只要敲除NLRX1基因,即使AcCoA水平下降,线粒体自噬也无法启动。
从机制上来说,当营养充足、AcCoA水平高时,它会牢牢结合在NLRX1蛋白的LRR结构域上,下游的线粒体自噬信号因此被抑制。可一旦营养不足(例如进入短期饥饿状态),AcCoA水平随之下降,NLRX1得不到足够的结合,原本被抑制的通路就会被释放出来。于是,线粒体自噬像是被拉开了闸门,开始启动清理流程。
这也从分子层面解释了为什么适度饥饿可能会对健康有益:通过AcCoA-NLRX1轴,细胞可以在营养匮乏时主动清理掉老旧线粒体,维持细胞器的质量,从而提升整体细胞健康水平。
当然,这项研究没有止步于此,它还有极高的临床转化价值。研究团队发现,当用KRAS抑制剂处理胰腺癌细胞时,癌细胞竟然也会启动线粒体自噬,而且正是通过下调乙酰辅酶A、激活NLRX1这条通路。
事实上,这是癌细胞的“自救机制”。KRAS抑制剂在杀伤癌细胞的同时,会引起氧化应激。而癌细胞通过启动线粒体自噬,清理掉产生大量自由基的线粒体,反而降低了内部氧化压力,从而得以存活。
既然这样,何不破坏癌细胞的自救之路呢?于是,研究团队敲除了NLRX1基因。这时候,癌细胞对KRAS抑制剂变得异常敏感。
在动物模型中,这一效果得到印证。相比只用KRAS抑制剂,联合敲除NLRX1或使用自噬抑制剂能更显著地抑制肿瘤生长。这意味着,通过阻断线粒体自噬,或许能够增强KRAS 抑制剂的抗肿瘤效果。
总体而言,这项研究揭示了,胞质AcCoA是一种信号代谢物,它能直接结合线粒体自噬受体NLRX1的LRR结构域并维持其自抑制状态,从而调控线粒体自噬。并且,该 AcCoA-NLRX1轴还介导了KRAS抑制剂诱导的线粒体自噬并促进肿瘤细胞耐药。
饿一饿,还能饿出“长寿基因”?
不光这样,饿一饿还会放些其他的“大招”,比如延长寿命,而这种寿命延长的作用甚至能遗传给子孙后代。
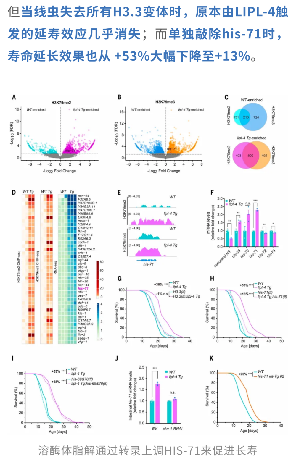
美国贝勒医学院研究团队发表于Science的一项研究[2]发现,在一种线虫体内特异性地调控溶酶体中的关键分子,结果不仅线虫自己活得更久,寿命延长高达53%,连它的子孙后代都享受到了“长寿红利”,一代传一代,居然延续到了第四代。
一切得从LIPL-4基因说起。它能启动溶酶体的脂解反应,也就是分解脂肪、清理细胞垃圾的过程。当研究人员在线虫的肠道中过表达溶酶体酸性脂肪酶(LIPL-4)后,线虫的寿命显著延长。而且,这种“延寿特权”竟还传给了它们的后代。
这下就有意思了,明明基因没变,后代为什么也能“继承”长寿?
通过对比lipl-4过表达线虫与野生型线虫的组蛋白修饰水平,研究者发现,长寿线虫体内的组蛋白H3在第79位赖氨酸上的二甲基化和三甲基化水平(H3K79me2和H3K79me3)显著升高,而且这些甲基化信号恰好集中在基因开关最敏感的区域。这意味着,LIPL-4启动的溶酶体脂解,能通过调节H3K79甲基化的方式,重新塑造基因的表达模式,让寿命的“程序”被改写。
进一步分析发现,在那些LIPL-4过表达的线虫中,his-71(编码组蛋白变体H3.3)的转录水平显著上升。
不过,这一“长寿信号”并非只停留在肠道。它还会穿越组织边界,从肠道一路“搭乘”卵黄蛋白进入生殖系。到达目的地后,专门在生殖系表达的甲基转移酶DOT-1.3 会为HIS-71打上H3K79甲基化的“长寿印记”,这种印记随生殖细胞传递给下一代,从而实现寿命的跨代延长。
当然,LIPL-4也没有“孤军奋战”。无论是抑制 mTORC1、激活溶酶体上的AMPK,还是在线虫幼虫期经历一段“饥饿训练”,都能激活his-71和H3K79甲基化,把代谢信号转化成可以遗传的“长寿密码”。
总的来说,这项研究揭示了,饥饿通过激活溶酶体代谢途径,增加组蛋白H3.3变体的表达和其在K79位点的甲基化,从而延长寿命并实现这一效应的跨代传递。

感觉饿,还能重塑免疫
此时,可能会有人站出来反驳“饿肚子的感觉可不好受,忍不了一点,饿了还是得吃才行”。但其实,很多时候我们并没有真的缺能量,而是大脑“感觉饿”。(也或者只是单纯觉得嘴巴闲着无事可干,想吃点东西。比如读论文的时候感觉很饿,于是猛炫零食,实际上刚吃过饭。)
此前,曼彻斯特大学的研究团队发表于Science Immunology的一项研究[3]发现,只要大脑“觉得饿”,免疫系统就会开始忙碌,即便身体根本没缺能量,免疫细胞也会随之调整。
研究人员观察到,当人类或小鼠禁食超过约20小时后,血液中Ly6Chi这种单核细胞会明显减少。这类细胞是免疫系统的“急先锋”,在感染或组织损伤时,它们会第一时间赶赴现场,清除病原体和受损组织。但在动脉粥样硬化、代谢综合征乃至部分癌症中,常常“用力过猛”,造成组织损伤,反而加重病情。
于是,他们开始思考:Ly6CHi细胞减少,究竟是因为体内“粮草”不足,免疫系统不得不“节衣缩食”?还是因为大脑在感知到饥饿后,主动发出某种“抑制信号”?
因此,他们决定直捣“中枢”,锁定了下丘脑中的AgRP神经元这一大脑中“饥饿感”的主要制造者。当研究人员通过化学遗传学手段激活这些神经元,令小鼠产生“假性饥饿”时,短短4小时内,小鼠血液中Ly6CHi单核细胞数量便显著下降。
也就是说,即便营养并没有真正匮乏,仅凭“大脑以为饿了”,免疫系统就会迅速作出反应。
那么,深藏于颅内的AgRP神经元,究竟是如何“远程操控”外周免疫系统的呢?研究团队进一步追踪信号通路,发现当AgRP神经元被激活时,它们通过交感神经抑制肝脏的mTOR信号通路,从而减少趋化因子CCL2的分泌。CCL2是招募Ly6CHi单核细胞的重要信号分子,当它的水平下降时,这些免疫细胞的数量也随之减少,免疫反应因而被调节。
总的来说,这项研究揭示,AgRP神经元一方面驱动我们寻找食物、补充能量,是生存本能的“发动机”;另一方面,它们又能跨越能量状态的限制,独立地调节免疫系统的运作节奏。
看来,饿一饿还真不赖。线粒体在更新,细胞在焕活,寿命都有可能延长。浅饿一会儿,免疫系统也能调整得灵活又高效~不过,要是实在饿得受不了,还是得及时补充能量的,“极端饥饿”还是达咩~
注:研究[1]主要基于细胞系和小鼠模型,并且结论未明确在不同KRAS突变亚型肿瘤中的普适性;研究[2]基于线虫模型;研究[3]基于小鼠模型,在人类中的外推性仍需进一步验证。
参考资料:
[1]Zhang, Y., Shen, X., Shen, Y.et al. Cytosolic acetyl-coenzyme A is a signalling metabolite to control mitophagy. Nature (2025). https://doi.org/10.1038/s41586-025-09745-x
[2]Qinghao Zhang et al. ,Lysosomes signal through the epigenome to regulate longevity across generations.Science389,1353-1360(2025).DOI:10.1126/science.adn8754
[3]Cavalcanti de Albuquerque JP, Hunter J, Domingues RG, Harno E, Worth AA, Liguori FM, D'Alessio A, Aviello G, Bechtold D, White A, Luckman SM, Hepworth MR, D'Agostino G. Brain sensing of metabolic state regulates circulating monocytes. Sci Immunol. 2025 Apr 4;10(106):eadr3226. doi: 10.1126/sciimmunol.adr3226. Epub 2025 Apr 4. PMID: 40184437.
| 当前新闻共有0条评论 | 分享到: |
|
||||||||||
| 评论前需要先 登录 或者 注册 哦 |
||||||||||||
| 24小时新闻排行榜 | 更多>> |
| 1 | 明明是世界领土大国,她偏要伪装成弹丸小国 |
| 2 | 爆北京拉响警报:2026头号风险浮出水面 |
| 3 | 中国金融圈炸锅,投行“第一美女”栽了 |
| 4 | 北京七环隧道大爆炸传出惊人内幕 |
| 5 | 消息:中共少校飞行员驾机自戕身亡 |
| 48小时新闻排行榜 | 更多>> |
| 1 | 波兰参战了 |
| 2 | 明明是世界领土大国,她偏要伪装成弹丸小国 |
| 3 | 要玩真的了!他点名警告习近平 |
| 4 | 万劫不复!中国正在重演晚清最后十年 |
| 5 | 会议内幕曝光!习等四人遭“围攻” |
| 6 | 更多人出事?北京流传神秘名单 |
| 7 | 爆北京拉响警报:2026头号风险浮出水面 |
| 8 | 北京大秀肌肉时刻,一张“致命照片”被公布 |
| 9 | 中国金融圈炸锅,投行“第一美女”栽了 |
| 10 | 北京七环隧道大爆炸传出惊人内幕 |
| 一周博客排行 | 更多>> |
| 一周博文回复排行榜 | 更多>> |
| 1 | 台湾问题:麻将停牌 | 随意生活 |
| 2 | 梅兰芳和兩位仍然在世的入室弟 | 玉质 |
| 3 | 川普到底卖了乌克兰没有? | 山蛟龙 |
| 4 | 第一美女:《越人歌》-宋祖英 | YOLO宥乐 |
| 5 | 做这道题,知道明年你要去哪? | 末班车 |
| 6 | 关于离岸爱国 | 阿里克斯Y |
| 7 | 海外中文出版的新路基本开通, | 高伐林 |
| 8 | 70%美国大学毕业生找不到工作 | 乐维 |
| 9 | 大湾区的整合梦 | 文庙 |
| 10 | 给菓趣的回复,你至少有放风的 | renweida |